- Главная
- Комплектующие
- Точные измерения и контроль процесса обработки
- Датчики КИМ
- PH5, PH5/1 фиксированные головки RENISHAW
PH5, PH5/1 фиксированные головки RENISHAW
Артикул A-1045-1893
PH5 - фиксированная головка с пятью гнёздами для датчиков. PH5/1 - фиксированная головка с пятью гнёздами для датчика и пошаговым поворотом вокруг оси В.
ООО «Эффективное производство» - официальный партнер компании RENISHAW в России
PH5 представляет собой компактную головку, которая способна нести одновременно до пяти контактных измерительных датчиков ТР2 или TP6 или один тензодатчик ТР200.
PH5/1 представляет собой пятикоординатную фиксированную головку с пошаговым поворотом вокруг оси B и регулировкой перебега. Головка PH5/1 аналогична модели PH5. Это компактное устройство, которое способно нести одновременно до пяти контактных измерительных датчиков ТР2 или TP6 или один тензодатчик ТР200.
| Датчик | PH5 |
| Способ крепления датчика | резьба M8 |
| Количество гнёзд датчика | 5 |
| Индикатор состояния датчика | 2 светодиода |
| Разъём для кабеля | 5-контактное гнездо DIN 180° |
| Масса | 184 г |
| Датчик | PH5/1 |
| Количество гнёзд датчика | 5 |
| Нагрузка в случае поломки при перебеге | регулируется от 0,02 кгс (0,44 фунт-сила) до блокировки корпуса |
| Индикатор состояния датчика | 2 светодиода |
| Разъём для кабеля | 5-контактное гнездо DIN 180° |
| Поворот по оси A | нет |
| Поворот по оси B | шаг 15° в диапазоне 360° |
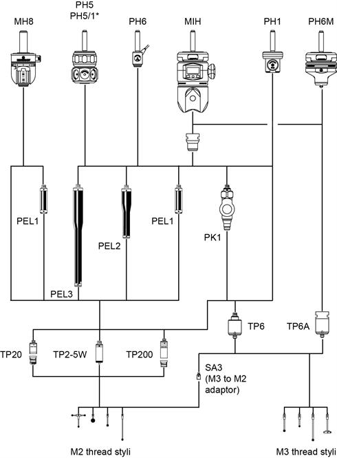
Установка и подключение PH5
![]() |
1. Головка PH5 |
Установка и подключение PH5/1
![]() |
1. Головка PH5/1 |
Для заказов на сумму более 50 000 руб. доставка включена в стоимость.
В других случаях рассчитывается исходя из веса отправления и региона доставки.
Возможна доставка любой удобной для заказчика ТК
Сроки доставки от 1 до 3 дней по Центральному региону
По умолчанию мы работаем с двумя курьерскими компаниями:
Major — российская компания, занимающаяся продажей автомобилей и перевозками грузов. Крупнейший, наряду с «Рольфом», автодилер страны.
DPDgroup — международная служба экспресс-доставки. В среднем ежедневно доставляет более 5 миллионов посылок. Работает под торговой марками DPD.
Это наши проверенные партнеры. Однако если вы предпочитаете работать с другой курьерской службой, у нас нет ограничений. Просто сообщите нам об этом. Мы согласуем все условия и отправим заказ с полным комплектом сопутствующей документации.
Как оплатить?
Оплата принимается по безналичному расчету. После согласования заказа мы выставляем счет на оплату. Заказ считается оплаченным после поступления суммы заказа на расчетный счет ООО «Эффективное производство».
Как получить?
География доставки — вся Россия. При перевозке грузы подлежат страхованию. Обычно доставка входит в стоимость продукции.
Варианты исполнения

Приобретая продукцию у нас, вы можете быть уверены, что получаете оригинальное сертифицированное оборудование, комплектующие и оснастку.
На весь представленный ассортимент распространяется гарантия завода-изготовителя. Для каждого конкретного изделия производитель устанавливает определенный гарантийный срок. Обычно он составляет 12-36 месяцев.
Согласно п. 1 ст. 471 Гражданского кодекса РФ гарантийный срок на товар исчисляется с момента фактической передачи его покупателю.
При наступлении гарантийного случая и отсутствии следов некорректной эксплуатации, осуществляется замена неисправного оборудования в соответствии с Законом о защите прав потребителей.
Если утрата функциональности изделия связана с механическими повреждениями, попытками модификации или ремонта, нецелесообразным использованием, то компания ООО «Эффективное производство» не несет за это ответственности, а действие гарантийных обязательств прекращается.
Иногда мы сталкиваемся с ситуацией, когда подлинные запчасти работают некорректно, т.к. нарушена технология их установки. В таком случае наши инженеры удаленно помогают клиентам наладить эксплуатацию.




































